成都航空职业技术大学-晨云智慧就业管理服务系统

匠心独运,护航蓝天(五十三)沈阳北翔航空科技有限公司 (飞机起落架维修企业)

日期:2025-11-10浏览次数:209

沈阳北翔航空科技有限公司

(飞机起落架维修企业)

招聘岗位

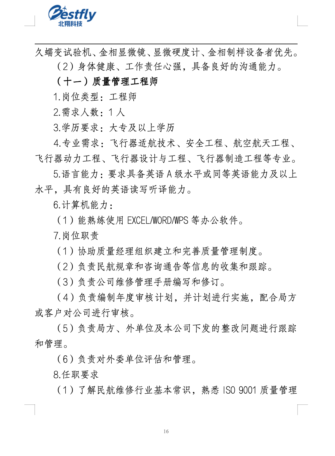
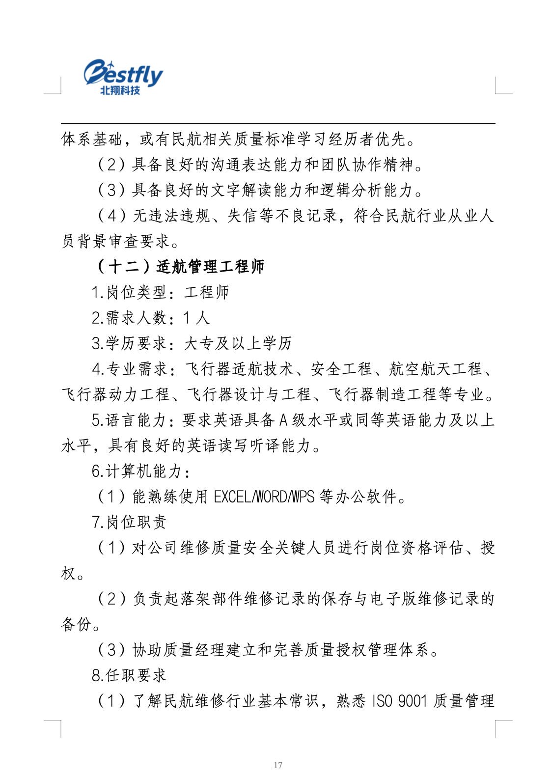
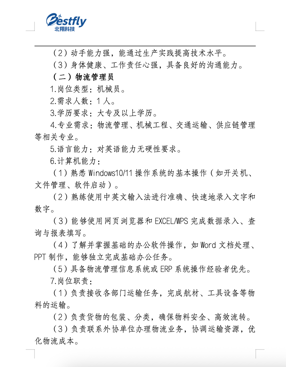
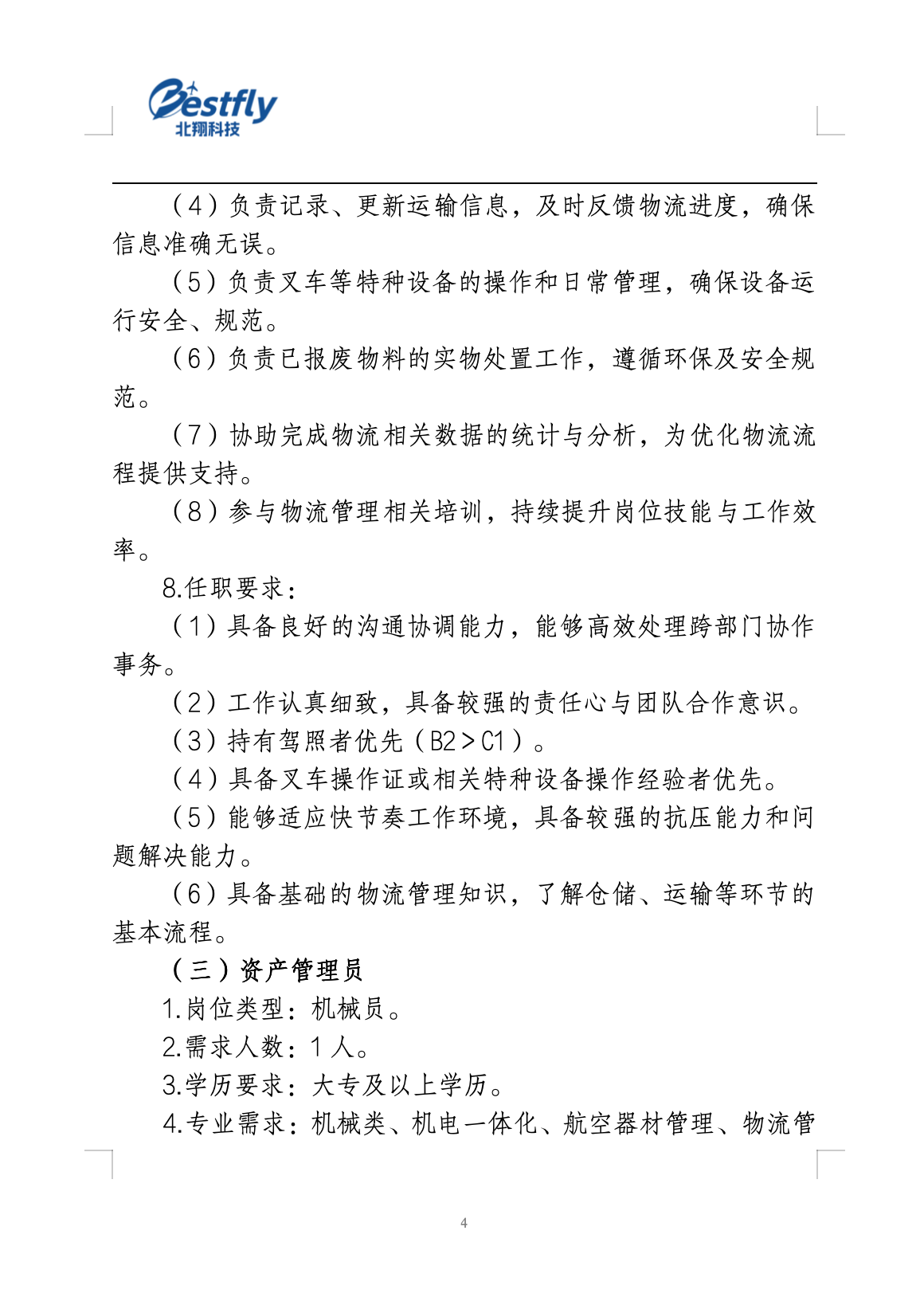
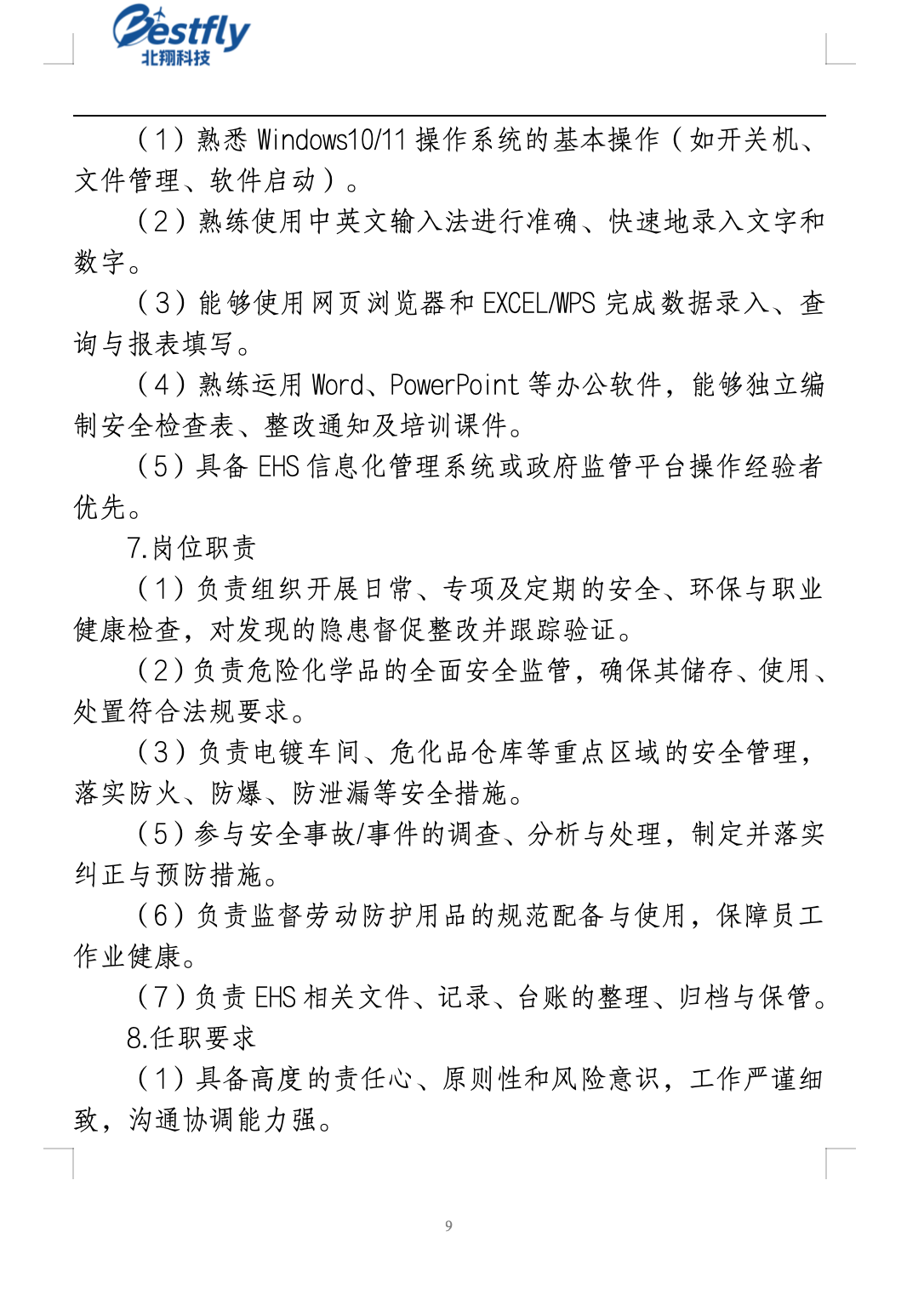
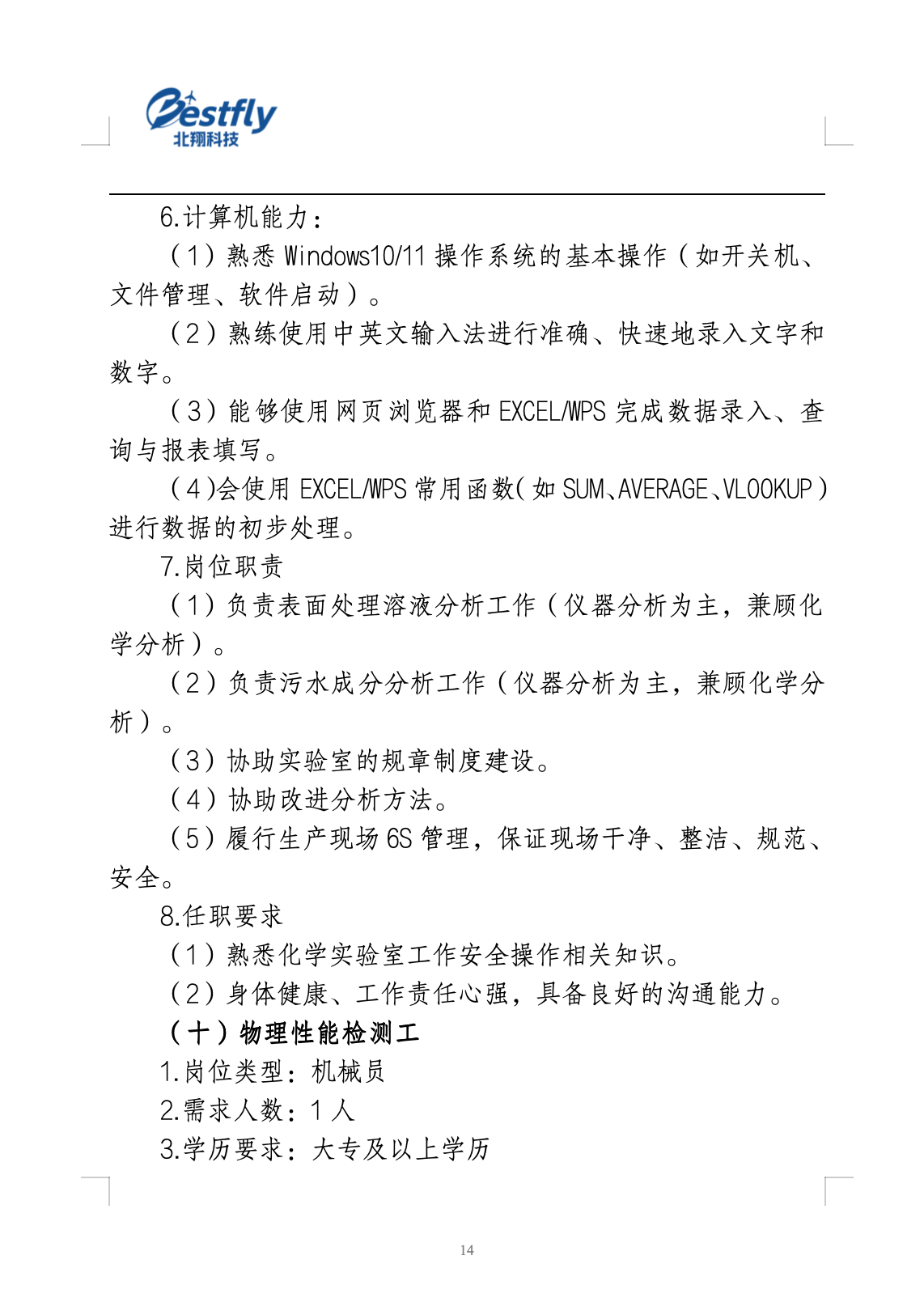
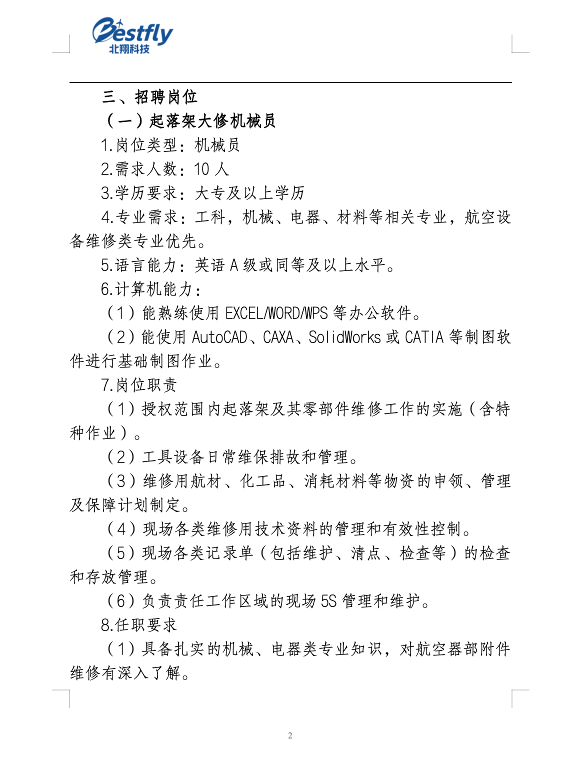
物流管理员,资产管理员航材管理员,EHS管理员,电镀操作工,污水处理工,起落架大修机械员,设备及安全工,化学分析操作工,物理性能检测工,质量管理工程师,适航管理工程师


招聘时间

11月13日 10:00


招聘地点

图书馆三楼求实报告厅


请有意向的同学扫码进群

上下滑动查看更多

=THE END =

 | 来源:“沈阳北翔航空科技有限公司”

 | 编辑:招生就业处学生助理 陈佳鑫

 | 审核:招生就业处