
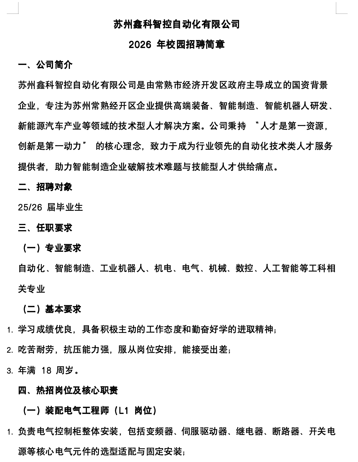
苏州鑫科智控自动化有限公司
招聘岗位

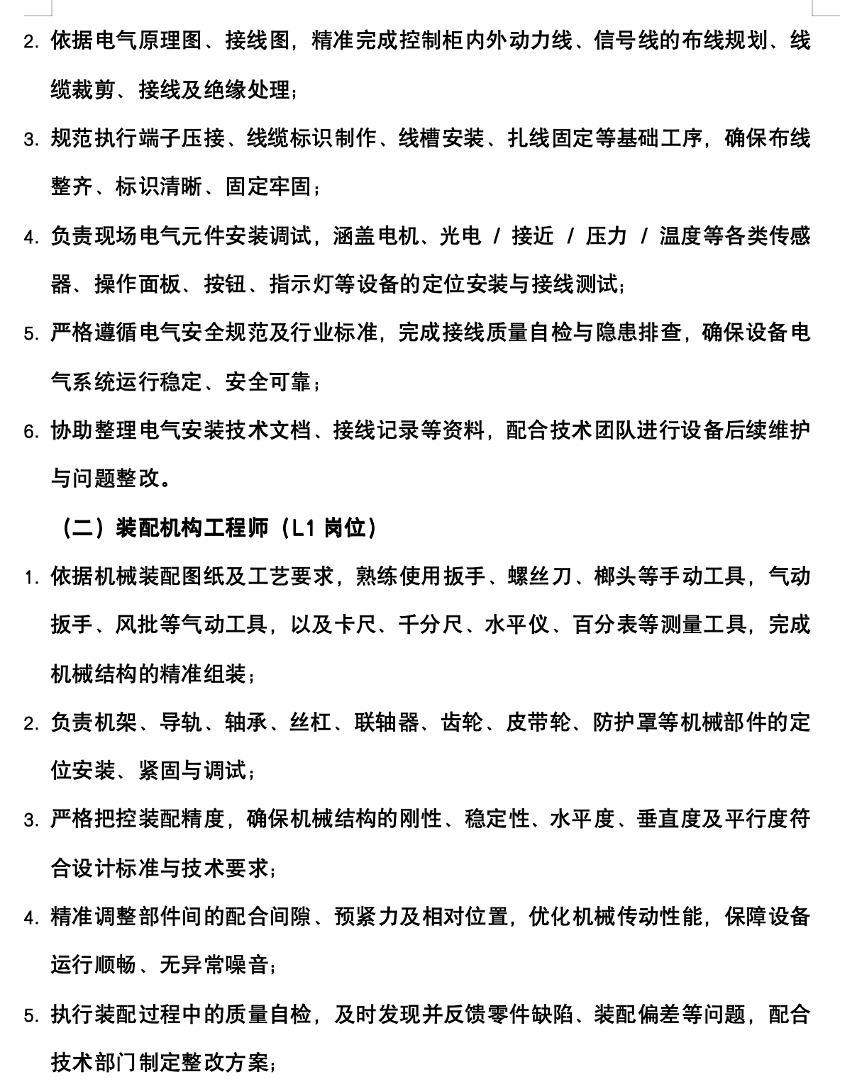
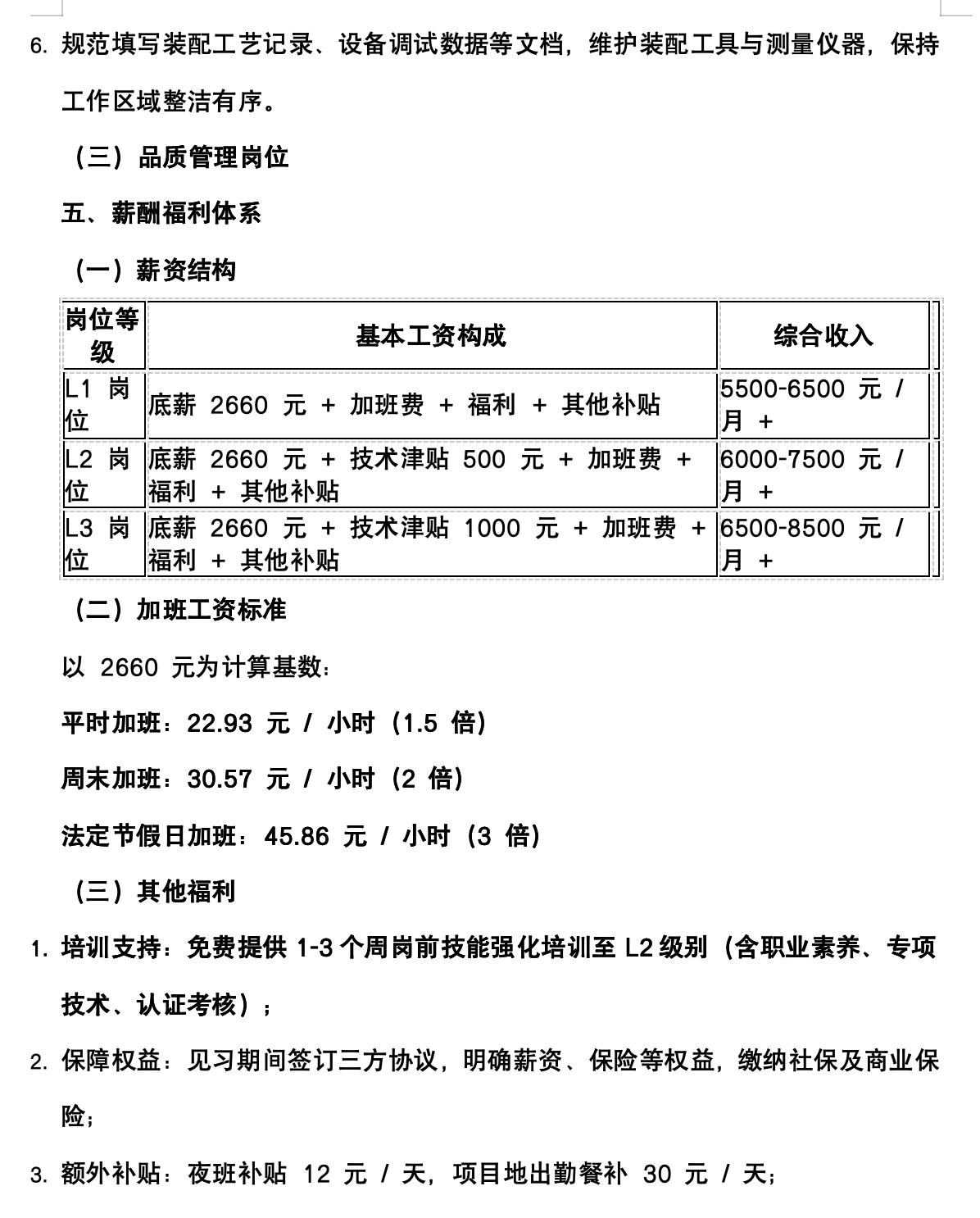
装配电气工程师(L1 岗位)、装配机构工程师(L1岗位)、品质管理岗位
招聘专业

25/26届毕业生,自动化、智能制造、工业机器人、机电、电气、机械、数控、人工智能等工科相关专业
招聘方式

请有意向的同学点击链接或添加至会议列表于1月23日 15:00参加成都航空技术大学线上招聘会
链接:https://meeting.tencent.com/dm/ZTH6LuusJ7Jl
会议号:269-344-913
会议时间:15:00-16:00
上下滑动查看更多

=THE END =

| 来源:“苏州鑫科智控自动化有限公司”
| 编辑:招生就业处学生助理 陈佳鑫
| 审核:招生就业处